OWallet supports all web3 activities on most common liqudity networks, which are
- Bitcoin
- EVM-based: Ethereum, BNB Chain, Oasis / Oasis Sapphire
- Cosmos-based: Oraichain, Osmosis, Injective, Cosmos Hub...
- TVM-based: TRON network
- SVM-based: Solana network
- Supports multiple accounts Bitcoin & Cosmos-based & EVM-based networks simultaneously
- Universal swap across various networks
- Portfolio management with cross-chain assets: Multi accounts, Send/Recieve, Price history...
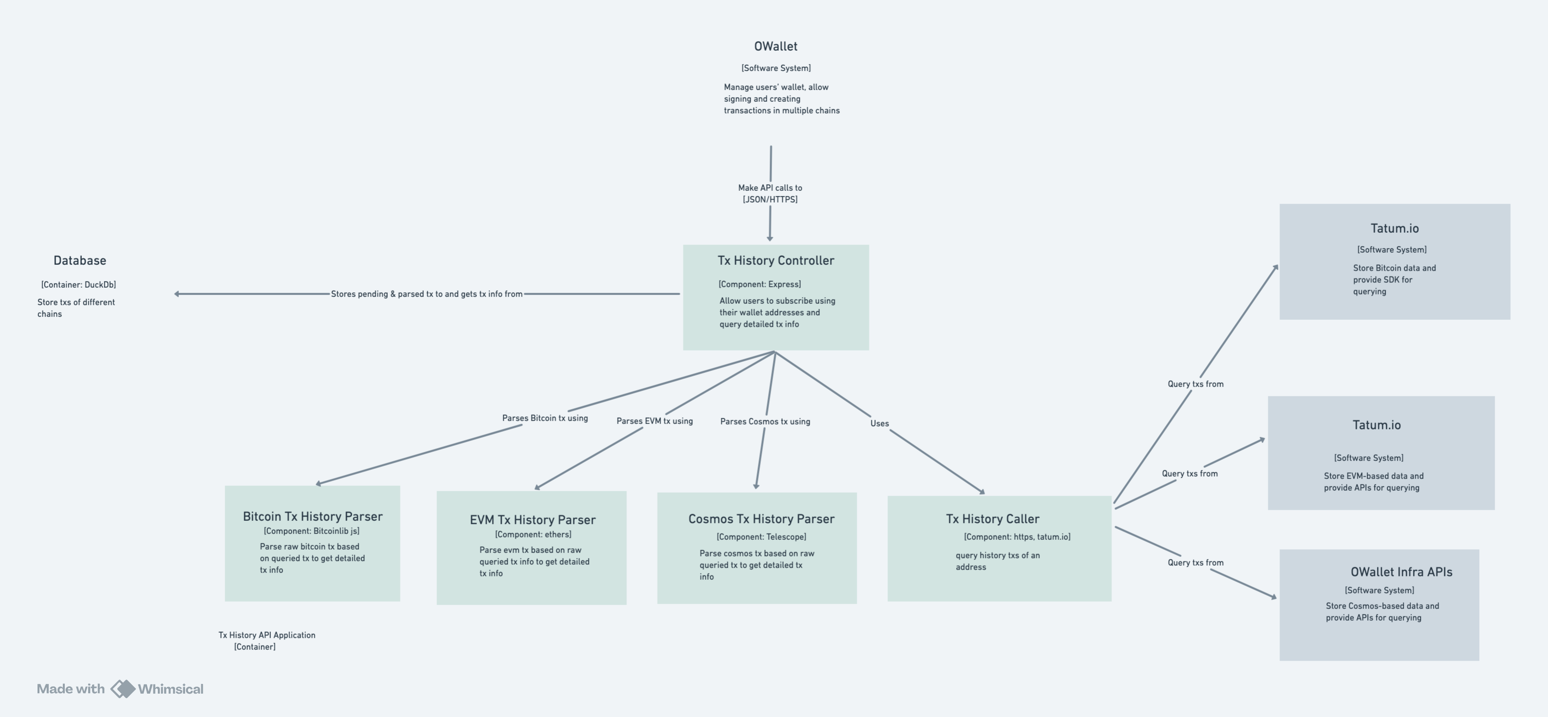
- History of on-chain activities
- Friendly interface on transaction confirmation
- Source code: https://github.com/oraichain/owallet
- Support ticket: https://orai.io/support
- OWallet website: https://owallet.io
- Discord: https://discord.gg/XdTVgzKc
You can create a pull request to add your network
- Git clone this repo to desired directory
git clone --recurse-submodules [email protected]:owallet-io/owallet.git- Install required packages
yarn or yarn install- Create a .env file in the apps/mobile folder.
API_KEY=
SENDER_ID=
APP_ID=
SENTRY_DSN=
SENTRY_TOKEN=
MIX_PANEL_TOKEN=
WC_PROJECT_ID=
BYTE_BREW_ID_ANDROID=
BYTE_BREW_SDK_KEY_ANDROID=
BYTE_BREW_ID_IOS=
BYTE_BREW_SDK_KEY_IOS=- Build necessary packages
yarn build:libs- Install Pod for iOS
cd apps/mobile && yarn pod:install- Run it
Get into apps/mobile and run
- iOS
yarn ios- Android
yarn android| Property | Type | Function |
|---|---|---|
| rpc | string |
RPC of a blockchain |
| rest | string |
LCD of a blockchain |
| chainId | string |
Chain ID |
| chainName | string |
Chain Name |
| networkType | string |
Network Type ("cosmos" or "evm"): To declare whether the network is Cosmos-based or Ethereum Virtual Machine (EVM)-based |
| stakeCurrency | {coinDenom: string, coinMinimalDenom: string, coinDecimals: number, coinGeckoId: string, coinImageUrl: string, gasPriceStep: { low: number, average: number, high: number}} |
Native stake currency |
| bip44 | { coinType: number} |
Bip44 config |
| coinType | number |
The coin type is usually 118 for Cosmos, 60 for EVM |
| bech32Config | Bech32Address.defaultBech32Config(string) |
Config for bech32 address |
| currencies | Array<Currency> |
Currencies of the chain |
| feeCurrencies | Array<Currency> |
Fee currencies of the chain |
| features | Array<Currency> |
To declare what features this chain have(ex: ["ibc-transfer", "cosmwasm")]) |
| chainSymbolImageUrl | string |
Chain symbol image URL |
| txExplorer | {name: string, txUrl: string, accountUrl: string} |
Transaction explorer config |
- Clone this repo to desired directory
git clone --recurse-submodules [email protected]:owallet-io/owallet.git- Checkout to main
git checkout main- Checkout to new branch
git checkout -b feat/add-new-chain-config- Create PR into main
If your chain needs to use special packages, please consider taking a look at the [CONTRIBUTING.md](Packages Usage) section to learn how to implement your chain into OWallet
{
rpc: "https://rpc.ankr.com/eth",
rest: "https://rpc.ankr.com/eth",
chainId: "0x01",
chainName: "Ethereum",
bip44: {
coinType: 60,
},
coinType: 60,
stakeCurrency: {
coinDenom: "ETH",
coinMinimalDenom: "eth",
coinDecimals: 18,
coinGeckoId: "ethereum",
coinImageUrl:
"https://s2.coinmarketcap.com/static/img/coins/64x64/1027.png",
gasPriceStep: {
low: 1,
average: 1.25,
high: 1.5,
},
},
chainSymbolImageUrl:
"https://s2.coinmarketcap.com/static/img/coins/64x64/1027.png",
bech32Config: Bech32Address.defaultBech32Config("evmos"),
networkType: "evm",
currencies: [
{
coinDenom: "ETH",
coinMinimalDenom: "eth",
coinDecimals: 18,
coinGeckoId: "ethereum",
coinImageUrl:
"https://s2.coinmarketcap.com/static/img/coins/64x64/1027.png",
},
{
coinDenom: "OCH",
coinMinimalDenom:
"erc20:0x19373EcBB4B8cC2253D70F2a246fa299303227Ba:OCH Token",
contractAddress: "0x19373EcBB4B8cC2253D70F2a246fa299303227Ba",
coinDecimals: 18,
coinGeckoId: "och",
coinImageUrl:
"https://assets.coingecko.com/coins/images/34236/standard/orchai_logo_white_copy_4x-8_%281%29.png",
},
{
coinDenom: "ORAI",
coinMinimalDenom:
"erc20:0x4c11249814f11b9346808179cf06e71ac328c1b5:Oraichain Token",
contractAddress: "0x4c11249814f11b9346808179cf06e71ac328c1b5",
coinDecimals: 18,
coinGeckoId: "oraichain-token",
coinImageUrl:
"https://s2.coinmarketcap.com/static/img/coins/64x64/7533.png",
},
{
coinDenom: "ORAIX",
coinMinimalDenom:
"erc20:0x2d869aE129e308F94Cc47E66eaefb448CEe0d03e:ORAIX Token",
contractAddress: "0x2d869aE129e308F94Cc47E66eaefb448CEe0d03e",
coinDecimals: 18,
coinGeckoId: "oraidex",
coinImageUrl: "https://i.ibb.co/VmMJtf7/oraix.png",
},
],
get feeCurrencies() {
return [this.stakeCurrency];
},
features: ["ibc-go", "stargate", "isEvm"],
txExplorer: {
name: "Etherscan",
txUrl: "https://etherscan.io/tx/{txHash}",
accountUrl: "https://etherscan.io/address/{address}",
},
}Please read CONTRIBUTING.md for details on our code of conduct, and the process for submitting pull requests to us.
Apache 2.0
Copyright (c) 2022 Oraichain Labs Inc. All rights reserved.
Full text: LICENSE.txt


