Skip to content

Error4577/freemarket_sample_62a

Repository files navigation

README

This README would normally document whatever steps are necessary to get the application up and running.

Things you may want to cover:

  • Ruby version

  • System dependencies

  • Configuration

  • Database creation

  • Database initialization

  • How to run the test suite

  • Services (job queues, cache servers, search engines, etc.)

  • Deployment instructions

  • ...

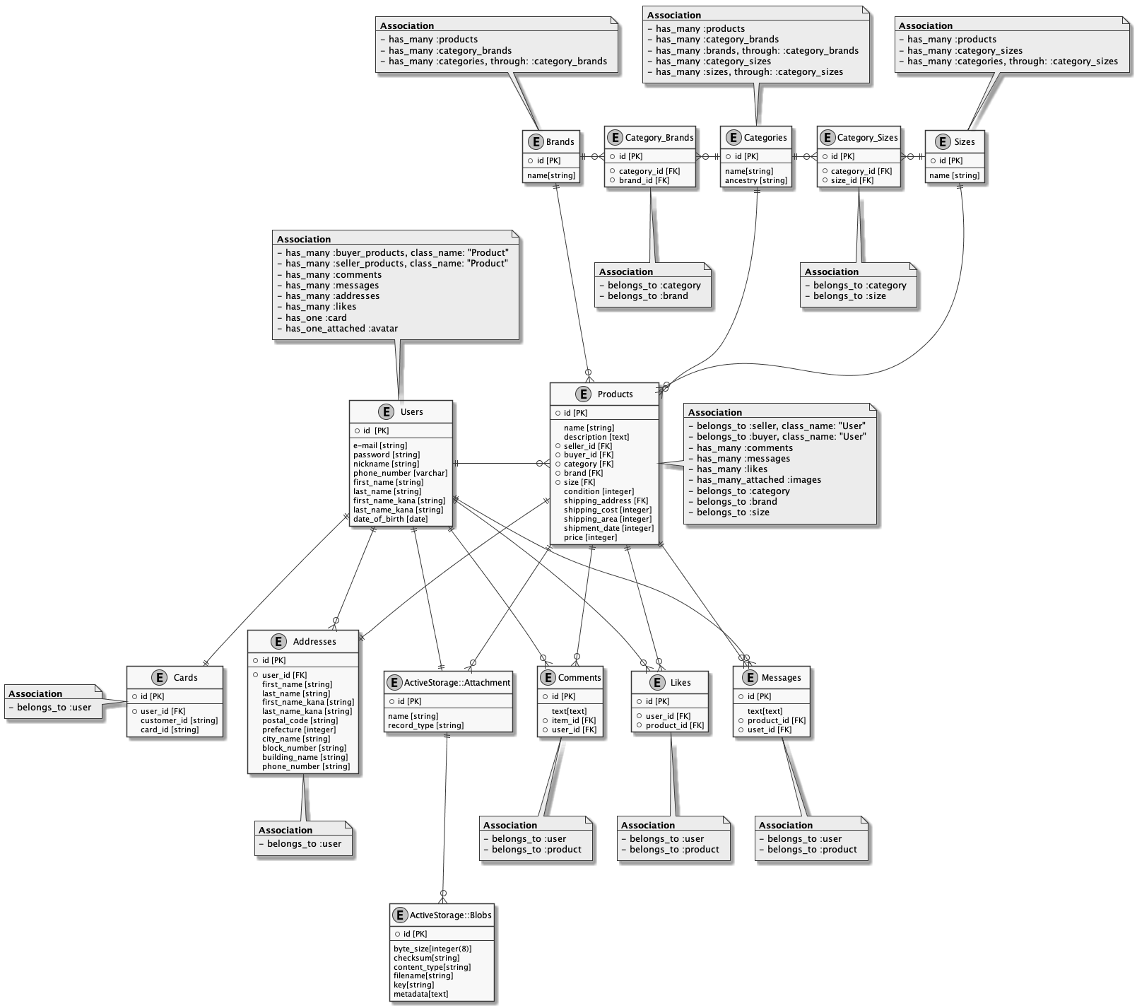
Database Architecture

ERD

ER図

users table

Column Type Options
e-mail string null: false, unique: true
password string null: false
nickname string null: false
phone_number string null: false, unique: true
first_name string null: false
last_name string null: false
first_name_kana string null: false
last_name_kana string null: false
date_of_birth date null: false

Association

  • has_many :buyer_products, class_name: "product"
  • has_many :seller_products, class_name: "product"
  • has_many :comments
  • has_many :messages
  • has_many :addresses
  • has_many :likes
  • has_one :card
  • has_one_attached :avatar

products table

Column Type Options
name string null: false
description text null: false
seller_id references null: false, foreign_key: { to_table: :users }
buyer_id references foreign_key: { to_table: :users }
category references null: false, foreign_key: true
brand references foreign_key: true
size references null: false, foreign_key: true
condition integer null: false
shipping_cost integer null: false
shipping_area integer null: false
shipping_date integer null: false
shipping_address references foreign_key:{ to_table: :addresses }
price integer null: false

Association

  • belongs_to :seller, class_name: "User"
  • belongs_to :buyer, class_name: "User"
  • has_many :comments
  • has_many :messages
  • has_many :likes
  • has_many_attached :images
  • belongs_to :category
  • belongs_to :brand
  • belongs_to :size

likes

Column Type Options
user_id references null: false, foreign_key: true
product_id references null: false, foreign_key: true
status boolean null: false

Association

  • belongs_to :user
  • belongs_to :product

categories

Column Type Options
name string null: false

Association

  • has_many :products
  • has_many :category_brands
  • has_many :brands, through: :category_brands
  • has_many :category_sizes
  • has_many :sizes, through: :category_sizes

brands

Column Type Options
name string null: false

Association

  • has_many :products
  • has_many :category_brands
  • has_many :categories, through: :category_brands

category_brands

Column Type Options
category_id references null: false, foreign_key: true
brand_id references null: false, foreign_key: true
ancestry string null: false

Association

  • belongs_to :category
  • belongs_to :brand

sizes table

Column Type Options
name string null: false

Association

  • has_many :products
  • has_many :category_sizes
  • has_many :categories, through: :category_sizes

category_sizes table

Column Type Options
category_id references null: false,foreign_key: true
size_id references null: false,foreign_key: true

Association

  • belongs_to :category
  • belongs_to :size

comments table

Column Type Options
text text null: false
product_id references null: false,foreign_key: true
user_id references null: false,foreign_key: true

Association

  • belongs_to :product
  • belongs_to :user

messages

Column Type Options
text text null: false
product_id references null: false, foreign_key: true
user_id references null: false, foreign_key: true

Association

  • belongs_to :product
  • belongs_to :user

addresses

Column Type Options
user_id references null: false, foreign_key: true
first_name string null: false
last_name string null: false
first_name_kana string null: false
last_name_kana string null: false
postal_code string null: false
prefecture integer null: false
city_name string null: false
block_number string null: false
building_name string
phone_number string null: false

Association

  • belongs_to :user

cards table

Column Type Options
user_id references null: false, foreign_key: true
customer_id string null: false
card_id string null: false

Association

  • belongs_to :user

ActiveStorage::Attachment

Column Type Options
name string null: false
record_type string null: false
record_id integer null: false
blob_id integer null: false

ActiveStorage::Blobs

Column Type Options
key string null: false
filename string null: false
content_type string null: false
metadate text null: false
byte_size integer(8) null: false
checksum string null: false

About

No description, website, or topics provided.

Resources

Stars

Watchers

Forks

Releases

No releases published

Packages

 
 
 

Contributors