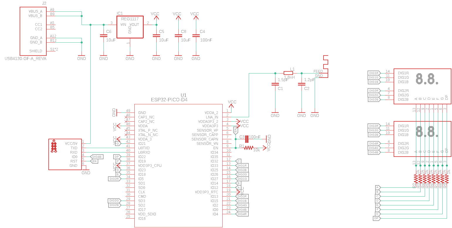
A clock that counts down until your next meeting
(the photo makes the lights look blurrier than they are in real life, the LED numbers are very crisp to the human eye)
A Heroku App runs a Python script that downloads your Google Calendar and parses out the next appointment timestamp.
The count-down clock connects to the Heroku App and compares the next appoinment timestamp to the current time.
The clock then displays the hours and minutes or minutes and seconds until your next appointment.


